首页
律所概况
博云天简介
博云天目标
专业领域
博云天党建
律师团队
律所资讯
法治动态
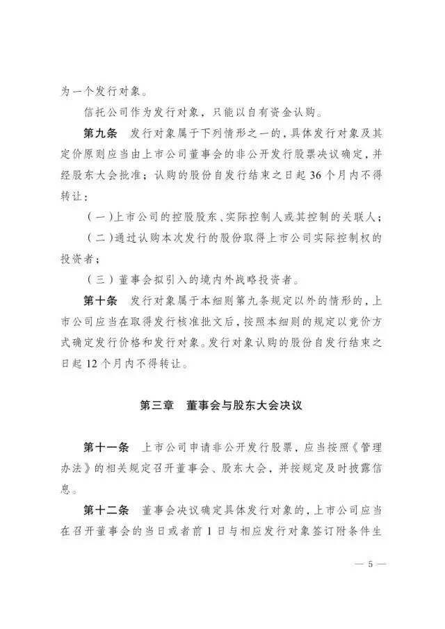
法学研究
学术研究
以案说法
法规快递
公司证券
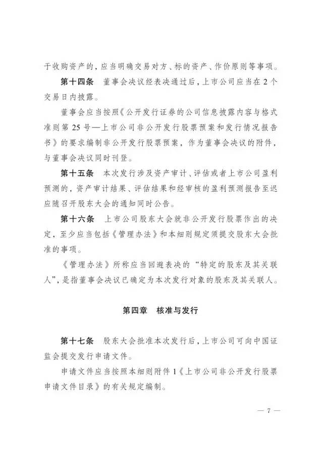
财税与公法
金融
知识产权
涉外
环境资源
建筑与房地产
劳动法
普通民事
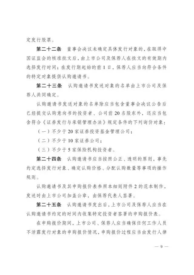
刑事
社会责任
污染投诉
公告说明
法律法规
案例分析
线索跟踪
联系我们
联系方式
招贤纳士
法律声明
使用条款
河南博云天律师事务所
>
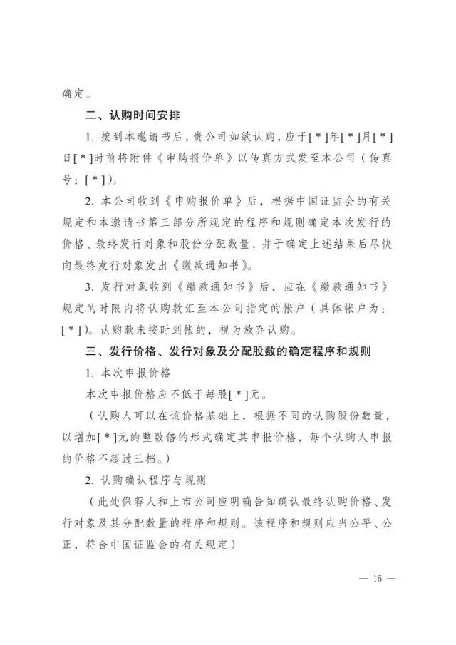
法规快递
> 公司证券
法规快递
公司证券
财税与公法
金融
知识产权
涉外
环境资源
建筑与房地产
劳动法
普通民事
刑事
热门资讯
1
现场查封“活牛”,特殊动产特殊保全
2
最高院:律师费、违约金和借款利息之和超过年利率24%的部分
3
《证券服务机构从事证券服务业务备案管理规定》-中国证券监
4
博云天 · 以案说法丨对《民事诉讼法》第227条相关内容的理
5
公报案例:饲养动物的危险动作亦会引发管理人的侵权责任
6
最高人民法院发布十起网络诈骗犯罪典型案例
7
博云天 · 以案说法丨受让人在受让债权时拒绝接受原合同中的
8
担保行为的法律效果应否归属担保人,重在审查事实依据
公司证券
上市公司非公开发行股票实施细则
发布时间:2017-02-20 浏览量:4017
上一篇
:
发行监管问答——关于引导规范上市公司融资行为的监管要求
下一篇
:
证监会完善上市公司非公开发行股票规则 规范上市公司再融资
Hi智车
豫公网安备 41010702002104号